系统Crash频发?智能诊断Agent带你直击根因,告别盲目排查
背景:系统Crash已成生产环境的“致命痛点”
系统Crash(崩溃)是运维场景中最严重的故障之一,直接导致服务中断、业务停摆。传统排查方式高度依赖运维人员的个人经验,需要从海量日志和复杂堆栈中逐行检索,过程耗时且技术门槛高。尤其在复杂的分布式系统中,Crash的诱因往往非常隐蔽(如底层依赖异常、代码隐性Bug、资源瞬时耗尽),常导致“复现难、定位偏”的困境。一旦Crash从偶发转变为频发,排查不及时极易引发连锁反应,造成巨大的业务损失。
为此,OpenAtom openEuler(简称 “openEuler” 或 “开源欧拉”)团队发布智能诊断 Agent,通过 AI 赋能故障高效、精准定位,助力企业运维效率升级。
问题与挑战:系统Crash排查的三大核心困境

- 排查效率极低,业务中断成本高 传统Crash排查依赖人工逐行分析日志、拆解堆栈、复现现场。简单故障动辄数小时,复杂内核级、并发类Crash甚至需要数天定位。故障持续期间,业务持续不可用,时间成本与经济损失巨大。
- 根因定位不准,易陷入 “表面排查” 多数Crash只呈现最终报错信息,而真正根因(内存泄漏、死锁、竞争条件、配置错误、底层组件异常等)被掩盖。只解决表面现象会导致故障反复出现,陷入 “修复 — 复发 — 再修复” 的恶性循环。
- 依赖专业能力,排查门槛极高 系统Crash排查要求人员精通系统原理、内核机制、日志格式、异常特征等专业知识。大量中小团队、普通运维人员不具备这类能力,遇到复杂崩溃只能束手无策,严重影响系统稳定性。
智能诊断Agent:破解系统Crash类问题的核心诊断能力
面对上述挑战,Witty智能诊断Agent提供了全新的解决方案:
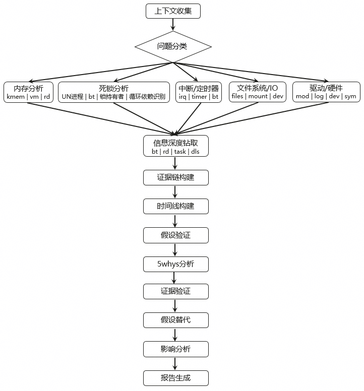
遥测数据智能解析:自动分析Crash时的全量上下文(日志、VMCORE、堆栈等),智能提取关键报错信息,替代低效的人工筛选。
根因精准定位:基于内置的故障知识库与算法模型,关联Crash发生的具体场景(如高并发、启动阶段),直接定位到代码Bug、资源瓶颈或依赖异常等底层根因。
代码级精准溯源:结合内核源码符号与 VMCORE 中的堆栈信息,生成源码级函数调用栈,可精准定位到引发 Crash 的具体函数、代码行号,实现从故障现象到问题代码行的直接溯源。
全场景覆盖:通过内存、死锁、中断/定时器、文件系统/IO 及驱动硬件分析,全面支持 OOM、Hung Task、Hard Lockup、Kernel Panic等多种内核崩溃与系统挂起场景。

使用流程
启动 OpenCode 。
在终端执行命令:
shellauto-diag 故障问题描述说明:当前支持离线分析,需在故障描述中指定遥测数据 / 日志存储路径。
示例:
shellauto-diag "我有个系统发生了 crash,请分析下原因。我将 vmcore 相关文件和命令部署到远程调试机,远程调试机登录方式:ssh root@1.1.1.1。记住:你所有的操作都要在此远程调试机执行,以下描述的所有目录也是远程调试机的目录。core 文件在/home/crash目录下(命令参考:crash ./vmlinux vmcore),同时 /home/crash/src 里面包含源码文件,分析具体的源码问题。"系统将自动执行智能诊断流程。
诊断完成后,根据终端输出的报告路径,查看完整的诊断分析报告。

总结
系统Crash的真正可怕之处,不在于故障本身,而在于盲目排查带来的时间内耗与业务损失。依赖人工、依赖经验、依赖猜测的传统模式,早已无法应对现代复杂系统的稳定性要求。
智能诊断Agent,让系统Crash排查从经验驱动 转向 数据驱动:自动解析、精准定位、快速止损、闭环优化。它不仅是一个故障工具,更是系统稳定性的 “智能守护者”,让每一次崩溃都能被快速看透、彻底解决。
加入我们
欢迎加入 sig-intelligence 交流社区分享使用心得、反馈问题或贡献代码,与生态伙伴共同探索 openEuler与AI的更多创新可能!
- 代码仓: https://atomgit.com/openeuler/witty-diagnosis-agent
- 开发小组: sig-intelligence
- 交流社区: https://www.openeuler.org/zh/sig/sig-intelligence




